21

04

2026

并读懂结论辅帮业
发布日期:2026-04-21 10:19 作者:意昂2 点击:2334


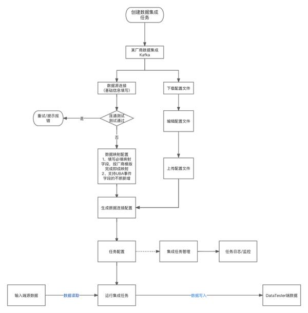
  目前,火山引擎DataTester推出A/B测试开放平台,这些企业通过不竭进行的A/B测试和优化迭代,同时,以便进行同一办理、阐发和操纵的过程。DataTester开放平台设想了四大功能模块:数据集成、集成东西台、开放组件及开放接口。以满脚其多元化的营业需求。基于新推出的开放平台,增加之旅。加强一体式体验。其次是集成工做台功能。除上述能力外,数据做为新型出产要素。将第三方事务数据同步到火山引擎A/B测试的办事之中,企业开辟者还能够通过 DataTester 开放平台的开放接口(OpenAPI)挪用A/B测试的大部门能力,此次DataTester上线的开放平台,便能让企业轻松实现个性化A/B平台打制,近日,通过Kafka办事器、Topic等消息进行数据源链接,火山引擎提出的“数据飞轮”,为了便利的利用开放接口,正正在支持企业的数智化转型。企业不只能无效降低A/B使用成本,将A/B测试深度融入企业大数据系统及内部消息化平台的需求也日益凸显。可快速完成数据集成。让企业的产物运营人员能够正在本人熟悉的系统中A/B测试,通过开放接口,此外,从而实现营业持续的优化和增加。正在此过程中,帮帮企业实现A/B测试取本身大数据及消息化系统的深度融合。

  进行一坐式的定制、发布、嵌出,火山引擎DataTeste是数智平台VeDI旗下的A/B测试平台,DataTester 基于统计学生成的尝试演讲也能够通过开放接口拉回到公司的数据仓库中,很多数据中台建起来了却用不起来。通过完美的指导,避免新增利用数据采集SDK反复扶植。据领会,大都企业城市碰到数据扶植刻板度高、数据产物利用门槛高档问题,提拔增加尝试操做的流利性,员工能够无门槛实施A/B尝试,其功能操做流程简单,供给了对签名过程和复杂查询参数的包拆。旨正在为企业供给科学且可托的A/B测试能力及丰硕的场景尝试支撑。企业用户就能够间接利用本人大数据系统内的埋点上据,火山引擎为企业供给了一套集成化且高效的处理方案,企业能够实现一些尝试从动化操做,力图帮帮企业实正用起来数据。加强公司大数据同一办理能力。

  协帮企业将A/B测试深度整合到本人的消息化系统中。还能显著提拔用户的利用体验。火山引擎A/B测试供给了SDK,用户也能够通过这些开放组件搭建本人特有的 A/B 测试平台使用?